一、项目采购编号:四川银行集采〔2025〕086号
二、项目名称:四川银行攀枝花、凉山数据中心关停集成服务采购项目
三、成交信息
采购方式:公开竞争性磋商
候选供应商:上海华讯网络系统有限公司
中选供应商:上海华讯网络系统有限公司
成交金额:含税1,198,000.00元
采购数量:1
四、采购内容:
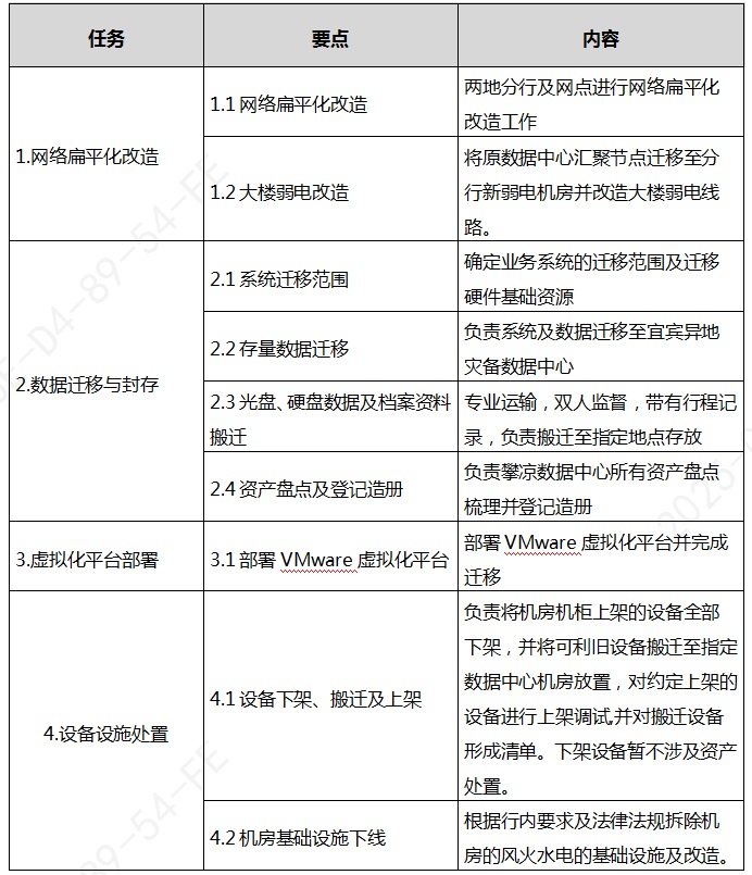
项目计划采购“四川银行攀枝花、凉山数据中心关停集成服务”,详细清单如下:

发布时间:2025-08-27 14:56:04
一、项目采购编号:四川银行集采〔2025〕086号
二、项目名称:四川银行攀枝花、凉山数据中心关停集成服务采购项目
三、成交信息
采购方式:公开竞争性磋商
候选供应商:上海华讯网络系统有限公司
中选供应商:上海华讯网络系统有限公司
成交金额:含税1,198,000.00元
采购数量:1
四、采购内容:
项目计划采购“四川银行攀枝花、凉山数据中心关停集成服务”,详细清单如下:
